游戏行业常见术语与缩写
自从进入互联网时代后,创造概念和缩写文化就开始在市面上流行。不管你愿不愿意,在日常沟通,上网冲浪的时候,你总能遇到几个不明白其含义的词汇、缩写(有英文也有拼音)。
在前不久的《18张九宫格阵营图看懂热门游戏类型定义》里茶馆大概介绍了一些基本的类型定义,但其实更偏娱乐向。这次咱们就更实用一些,来聊下游戏行业里的广告投放、运营数据等缩写的一些释义和计算方式。
虽然我个人有些不喜欢现如今滥用缩写的网络环境,但不可否认的是,如果大家是同道中人,缩写确实是一种能够提高沟通效率的方式,省去了很多重复成本。所以就算不喜欢,但为了更好的工作,还是有掌握的必要的。另外这些缩写,其实也可以从侧面提高大家对于行业的理解。
这里茶馆把缩写按使用场景归纳总结,不同阶段需要看的数据是不一样的。希望大家不仅仅是收藏了本文当工具使用,也能融会贯通,理解其中的逻辑和规律,然后举一反三。
1. 广告素材

首先是广告素材的投放数据。PV就是曝光,这个相当于有多少人看到了这个广告。VV相当于素材的点击量,CV是VV的进一步细化数据,指的是坚持看完视频贴片广告后看到视频内容的用户数量。
衡量一个广告素材效果好不好,很大程度上取决于CTR和CR,其中CR转化在不同游戏产品中的指标也不太一样,有的是注册激活就算,有的是必须要产生付费行为。
2. 用户获取成本

而每次广告,其实就是个买卖流量的活,最需要计算的就是投入的成本以及实现的收益。只要有差价(利润空间),就可以持续买量。其中CPM之类缩写,是对广告主说的广告成本,流量主更应该关心的是eCPM,也就是广告收益。
另外P、e、o等缩写,并不是固定组合,可以和上面广告模式任意组合,比如eCPS,就是每次销售的完成,流量主可以拿多少钱。只不过因为行业商业模式原因,一般不会出现这样的计价方式罢了。
SEO算是近年来比较受游戏厂商重视的,主要应用场景并非是百度谷歌这样的搜索引擎,而是各大游戏下载渠道的搜索页,比如App Store。
3. 用户类型

其实是不怎么常用的缩写,毕竟他们不能直接反映运营效果,还是需要结合公式才行。
4. 用户活跃

日活DAU应该是最常见,也是现在游戏最看重的指标之一。而观察用户粘性(活跃度)有好几种维度,用DAU/MAU可以得出更宏观的数据,月活用户里有多少是日活用户;也可以直接看DEC和DAOT这样的微观数据,一个玩家会在游戏中进行多少次的交互(做任务、PK、帮会战等),消耗了多少时间。当然,也有更为细化的,具体到某个玩法模块上的统计,这里就不再赘述了。
5. 用户留存

用户留存相关的缩写其实非常少见,大概因为30留这样的英文展开字数过多,理解困难,还不如直接说中文吧。
另外留存率这个,其实各个产品的标准都不太一样。有的是连续登陆才算,有的是只要计算日登陆就算,或者统计周期内登陆就算。有些则对于登陆时长、操作行为还会有额外要求。表格里取得的是连续登陆,仅作为一种参考,其他方式套用公式添加调节即可。
6. 用户付费

玩家留下来后,就是要算付费情况了。这里没有写MPR或者DPR,既月付费率和日付费率,因为其实一般情况下看总体的PUR付费渗透率就可以了,另外ARPU也是商业化运营比较关注的点。ARPPU在大多数情况下和ARPU其实是一个意思,不过是使用场景差异,另外 IB 可以理解成运营投放到游戏里需要充值才可以获得的道具资源。
7. 用户流失

这可能是最冷门的缩写了,毕竟没有人会把自家流失率一天挂在嘴边的。
8. 内容相关

内容生产的使用阶段不是固定的。既可以是游戏发售前的造势预热,也可以用于游戏成熟期的良性用户生态塑造,或者是游戏末期最大程度的发挥游戏所有价值。除开推广,也可以把内容生产作为游戏本身的玩法之一,比如《我的世界》《罗布乐思》都是比较常见的UCG导向游戏。
9. 产品相关

产品相关的缩写就太多了,因为和技术直接相关的大多都是“进口玩意儿”。这里主要写了几个比较常见,用于日常沟通的小白词汇。更为专业的技术缩写就不赘述了,建议直接看相关书籍。
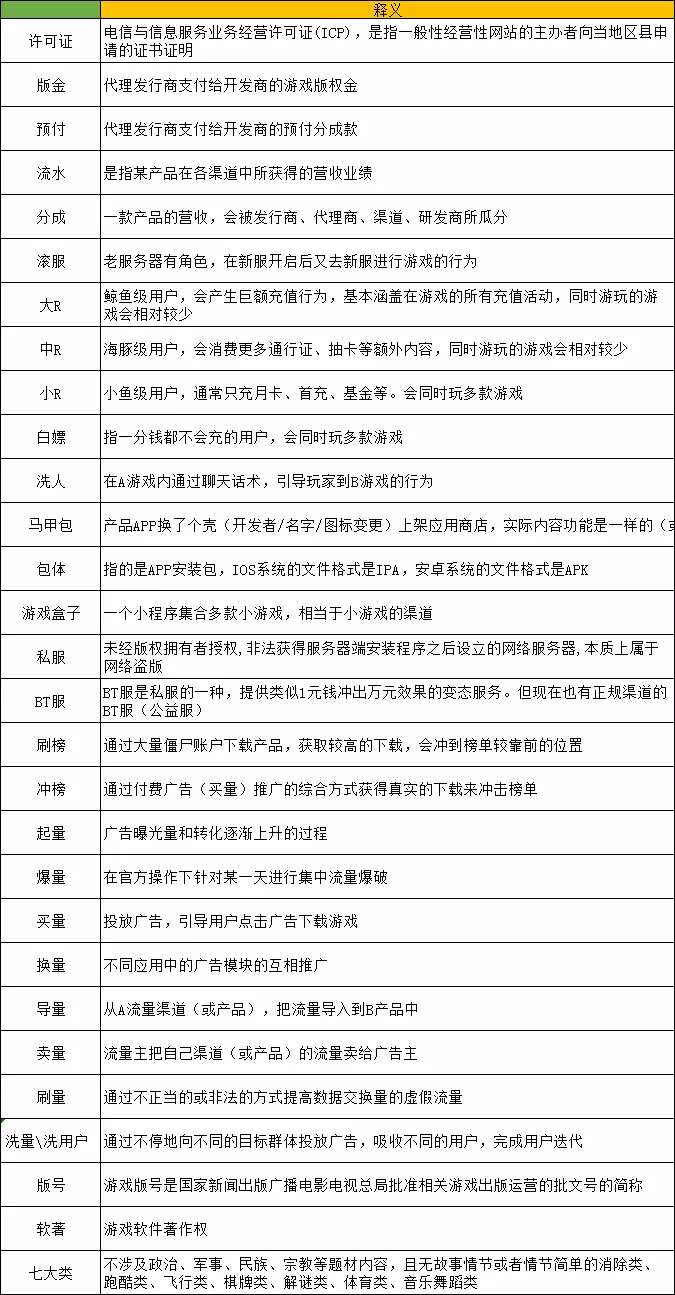
10. 其他常见词汇

那么差不多就是这些了。最后提醒大家一下,缩写不是用来死记硬背的,是拿来用的。不是在小白面前装逼的,而是在和同行沟通时提高效率的。缩写是手段,不是目的,如果缩写反而让你的沟通效率下降了,那我建议不要坚持所谓的“缩写专业”,换一种沟通方式可能会更好。